It can be adapted how you need it. 51 wiring for a basic boiler not requiring a pump overrun.
Y Plan Mitchellcampion
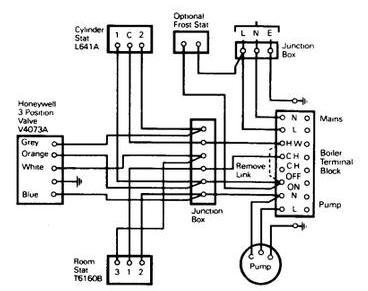
Boiler pump overrun wiring diagram. So the switched live will bring on the boiler and pump and on shut down. Y plan system schematic. Contains all the essential wiring diagrams across our range of heating controls. Click the icon or the document title to download the pdf. 230v 50 60hz 5a n l n l l bdr91 place link here a b53a a c53a a b c l n 230v 50 60hz 5a n l l bdr91 a b53a a c53a a b c l n n l 52 wiring for a boiler that requires a permanent live. Testing i think what your asking is you had a conventional boiler with just a switched live if your replacing the boiler with a model that has a pump overrun then you need to add a permanent live to the boiler and then the pump will need to be wired back to the boiler.
Why run the extra n and e from boiler to wiring centre for the pump. Two pump multiple zone wiring diagram with pump overrun and mid position valve. Showing flow from boiler to y plan or mid position diverter valve and then onto heating or hot water circuit. Its just a guideline on how the average boiler is wired. Boiler pump overrun non stop. System wiring diagrams.
The boiler relay powers the boiler live input. The diagram can be used as a boiler with a pump overrun as well you just take the pump live neutral earth from the wiring center and run it to the boiler terminals. Plumbing forum plumbing advice. Heating controls wiring guide issue 17. For use with a boiler that requires a.















